游戏外设行业定义分类、产业链全景图谱、竞争格局及发展趋势分析
近年来,全球游戏产业的营收持续攀升,特别是电子竞技的兴盛与移动游戏的广泛流行,催生了对于高性能外设的强烈需求。随着年轻一代游戏玩家对高品质游戏体验的日益关注,他们更愿意在优质的游戏外设上投入更多的资金。特别是电竞选手和游戏主播等特定群体,他们对外设的品质和性能有着更为严苛的要求。电子竞技赛事日益受到全球关注,众多品牌纷纷增加对电竞行业的资金投入,这进而促进了专业电竞选手及电竞爱好者所使用的外设产品的发展。据数据显示,2023年全球游戏外设市场总值达到了49.5亿美元。伴随着人工智能与机器学习技术的不断进步,游戏外设将变得更加智能化;与此同时,虚拟现实以及增强现实技术的广泛应用也将刺激对外设设备的新需求。

一、定义及分类
游戏外设,亦称“外设”,系指游戏玩家不可或缺的辅助设备。伴随我国计算机游戏应用的快速推广和网络、信息化技术的广泛应用,市场对计算机游戏,特别是电竞游戏所需的外部设备需求持续攀升,进而推动了相关产业的诞生与迅猛发展。外部设备种类繁多,其中不少设备集成了多种功能,这使得对它们的精确分类变得颇具挑战。依据它们各自的功能特点,我们可以将它们大致归纳为以下几类:电脑及其支架、电竞专用座椅、鼠标、鼠标垫、机械键盘、耳机以及游戏手柄。

二、行业政策
1、主管部门和监管体制
游戏外设行业的监管机构是中华人民共和国文化和旅游部以及国家工业和信息化部。这两部门,联合国家其他相关部门,共同制定产业政策和行业发展战略,以确保整个行业的协调和有序发展。国家市场监督管理总局与工信部协作,对行业产品实施质量监控和抽样检查,并对外公布检查结果。企业界成员在市场领域自主开展经营活动,依据市场经济的法则,投身于激烈的商业竞争之中。
2、行业相关政策
截至目前,我国相关部门尚未颁布有关游戏外设产品的特定法律法规或政策。这些产品本质上属于消费电子范畴,因此在境内对其的监管遵循的是一般消费电子产品的监管规定。再者,由于游戏外设产品依赖于游戏主机和相关游戏软件,它们也将受到针对游戏消费领域政策的波及。在全球电子竞技盛行的当下,游戏配件作为助力玩家提高竞技表现和游戏感受的核心工具,正面临着空前的成长契机。我国相关部门陆续推出了一系列旨在扩大市场需求、推动游戏市场消费、挖掘行业发展潜力的政策措施。与此同时,各相关部门也逐步推出了针对网络游戏等领域的监管措施,旨在遏制未成年人沉迷网络游戏、过度消费等不良行为,从而为行业的规模化、规范化发展打下了坚实的基础。

三、行业壁垒
1、资质壁垒
在成为国际知名终端产品制造商的供应商之前,消费电子游戏外设及创新型消费电子生产企业必须进行漫长的市场拓展,并接受客户对质量、环境、职业健康及安全管理体系的高标准审查。此外,企业还需根据客户设定的内部合格供应商评定标准,接受现场审核或委托第三方认证机构进行审核。这些审核程序包括对供应商基本情况的调查、现场实地考察、样品验证以及定期的审核监督等。要想成为客户的合格供应商,企业必须满足客户所提出的严格要求。客户一旦踏入,便难以轻易更换合作伙伴;消费电子类游戏外设及创新消费电子产品制造商凭借长期积累,拥有了稳固且值得信赖的客户基础。严格的供应商资质审核,以及基于长期合作所建立的稳固客户关系,为欲进入该领域的公司构筑了一道坚实的门槛。
2、快速响应能力壁垒
受限于消费电子游戏配件和创新消费电子产品的生命周期短暂、更新迭代迅速,行业内的公司亟需对消费者的喜好、技术的进步、替代品的涌现等市场动态作出迅速应对,以确保在激烈的市场竞争中占据一席之地。这要求企业在新产品研发设计上具备强大的能力、将研发成果迅速转化为批量生产的效率、灵活处理订单的能力、以及高效的内外部协调与整合能力。通常来说,生产企业需频繁涉足众多主流产品的生产项目,并与著名客户建立起稳固的合作联系,方能建立起值得信赖的迅速响应机制。
3、管理及质量控制壁垒
游戏外设产品种类繁多,工序复杂,生产上表现为小批量、多批次的生产模式。这要求生产企业不仅要迅速满足客户需求,还需具备调整生产计划、有效控制成本的灵活性。游戏外设领域的国际知名厂商对产品质量有着严格的标准,因此,生产企业在确保业务生产流程实现标准化和自动化之后,还需对非自动化环节实施标准化管理开元棋官方正版下载,同时严格把控产品质量。这一要求对计划进入该行业的企业的管理水平提出了更高的挑战,新加入者常常因为缺乏有效的组织和管理能力,难以生产出符合质量标准的优质产品,从而难以满足客户的需求。
四、产业链
1、行业产业链分析
游戏外设产业链的初期环节涵盖了芯片、显示屏、半导体元件以及PCB板等电子元件,还包括塑胶制品、金属制品、电线和外壳等制造材料。整体而言,这一环节的市场化程度较高,发展态势稳健,技术实力和产品质量持续提升,市场供应充足,这对游戏外设行业的发展极为有利。专卖店、批发市场、电脑城等线下销售渠道,以及官方网站和电商平台等线上销售渠道,构成了产业链的下游环节。这些渠道为消费者提供终端服务。伴随着消费水平的提升和对娱乐活动需求的增加,游戏外设的销售市场持续扩大,为行业的成长带来了极为有利的条件。

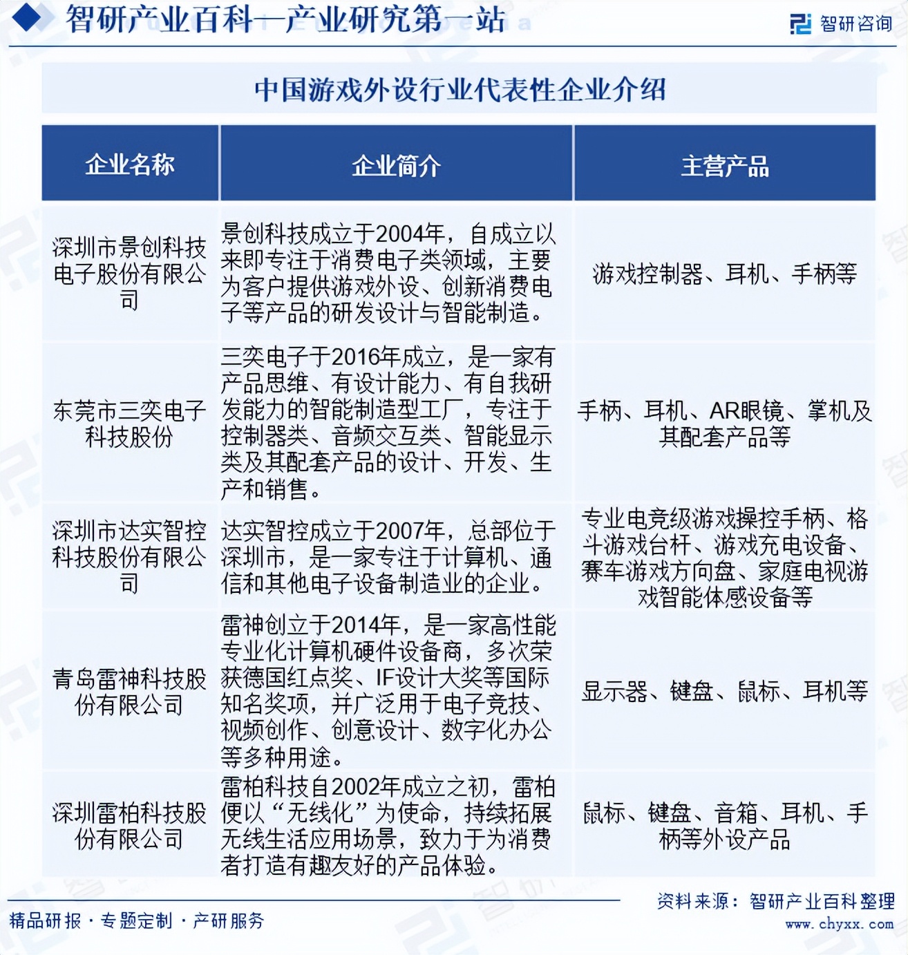
2、行业领先企业分析
(1)青岛雷神科技股份有限公司
THUNDEROBOT雷神品牌始建于2014年,并于2022年正式登陆北京证券交易所。该企业系一家专注于高性能计算机硬件的供应商,其核心产品涵盖笔记本电脑、台式电脑以及一系列外设和周边设备,如显示器、键盘、鼠标和耳机等。该企业屡获德国红点奖、IF设计大奖等众多国际知名奖项的认可,其产品亦广泛应用于电子竞技、视频制作、创意设计和数字化办公等多个领域。雷神科技在持续的创业创新道路上,始终将粉丝驱动力作为核心,全心全意地追求为每位用户提供极致的使用感受。在2024年上半年,雷神科技在电竞显示器、机械键盘、电竞鼠标以及游戏手柄等外设周边产品方面的收入达到了1.89亿元,这一数字较去年同期增长了7.98%。

(2)深圳雷柏科技股份有限公司
自2002年成立之始,深圳雷柏科技股份有限公司便将“无线化”作为其使命,不断丰富无线生活的应用领域。公司业务范围广泛,包括鼠标、键盘、音箱、耳机、手柄等多种外设产品。在技术研发上,雷柏始终将之作为核心,以市场需求为导向,以用户感受为最高追求。此外,依托雷柏机器人自动化生产体系的高品质保证,公司致力于为消费者提供既有趣又友好的产品体验。雷柏在中国市场的迅猛发展态势和卓越的产品质量,受到了国内众多行业媒体的广泛赞誉,荣获各类奖项近100项。截至2024年前三季度,雷柏科技的营业收入达到了3.29亿元,同比增长了7.56%。

五、行业现状
近年来,全球游戏产业的营收持续攀升。特别是电子竞技的崛起以及移动游戏的广泛流行,催生了对于高性能外设的强烈需求。新一代游戏玩家越来越看重优质的游玩体验,这促使他们愿意在优质的游戏外设上投入更多的资金。尤其是电竞选手和游戏主播等特殊群体,他们对外设的品质要求尤为严格。电子竞技赛事在全球范围内越来越受到关注,众多品牌纷纷增加对电竞领域的资金投入,这进而促进了专业电竞选手及电竞爱好者所使用的外设产品的发展。电子竞技的迅猛增长带动了游戏外设市场的消费量显著提升,全球游戏外设行业的发展速度也相应加快,据数据显示,2023年全球游戏外设市场的规模已达到49.5亿美元。人工智能与机器学习技术的不断发展,使得游戏外设正逐渐向智能化方向发展;与此同时,虚拟现实及增强现实技术的广泛应用,也在不断催生对外设设备的新需求。据此推测,在全球范围内,游戏外设行业的发展势头有望继续保持。

六、发展因素
1、机遇
(1)消费电子行业产业政策支持
我国消费电子产业中,游戏外设占据着举足轻重的地位。近段时间,整个消费电子产业呈现出迅猛的发展态势,相关部门也不断出台政策,旨在通过推广新型信息产品等手段,进一步拓宽和提升信息消费的广度和层次,同时不断激发产业发展的活力和内需的潜力;此外,还积极倡导增强市场的消费动力,提高消费对产业的支撑作用,以实现产业的优质高效发展。一系列积极政策接连出台并逐步得到落实,进而促使我国游戏外设市场持续实现增长态势。
(2)我国消费电子制造业体系完备
近年来,得益于国家产业政策的指导和刺激内需政策的助力,我国消费电子产业已构建起一个涵盖上游零部件、研发设计、生产制造、销售渠道以及售后服务等环节的较为完善的产业架构。同时,该产业还催生了若干规模可观、特色鲜明的区域产业集群。这样的完整产业链不仅促进了行业的规模化与集成化进程,也为游戏外设的设计与功能创新提供了更广阔的空间。
(3)游戏内容逐步丰富
游戏产业的持续进步催生了众多优质游戏,这些游戏对玩家的操作技能和反应速度提出了更高的挑战。为了在游戏中获得更佳的表现,玩家们迫切需要更专业、更精确的游戏外设来给予他们助力。主机游戏配件涵盖了手柄、耳机等设备,伴随着技术的不断发展和消费者需求的日益多元化开元ky888棋牌官方版,以及游戏内容的不断丰富,预计在接下来的数年内,整个市场将逐渐走向成熟,并持续以稳定的速度实现增长。
2、挑战
(1)产品同质化严重
我国游戏外设市场参与者众多,尤其是众多小型生产商。游戏外设涵盖了多种产品,如控制器、耳机、显示器等。由于游戏操作相对简单,市场上的游戏外设产品在形态和功能上存在较大差异,这限制了消费者的选择。此外,企业间的价格竞争愈发激烈,这对行业的创新与发展造成了不利影响。
(2)高质量技术人才储备不足
消费电子类游戏外设和创新消费电子产业属于综合性制造领域,对从业者的技术水平及专业知识有较高要求,技术人员需熟练掌握微电子技术、电力电子技术以及软件编程等多种技术。鉴于我国相关行业起步较晚,相较于发达国家,我国在技术人才培养和储备方面存在一定差距。未来,行业将持续进步,众多企业亦将加入该领域,届时,各大企业间将在专业人才争夺上展开激烈竞争。这种竞争可能导致发行人面临专业人才短缺或流失的风险,从而对其持续发展构成不利影响。
(3)融资渠道较为单一
游戏外设领域的竞争愈发剧烈,各品牌间的差异正逐渐变得不明显,消费者可选择的范围也在不断扩大。为了在竞争中保持优势,游戏外设生产商必须持续进行创新,努力提高产品的质量和性能,以迎合消费者的需求。在此过程中,产品的设计、研发以及实现规模化生产都离不开巨额的资金投入。行业内的企业大多属于中小规模,其资金主要来源于经营所得和借贷,这样的资金结构难以支持产品的更新换代,也不利于新技术和新产品的研发,从而对行业的整体高质量发展构成了阻碍。
七、竞争格局
在全球范围内观察开yun体育app入口登录,游戏外设市场的集中度并不高。这首先是因为像任天堂、索尼、微软这样的主流游戏主机生产商不仅自主经营各类外设产品,还允许第三方进行开发、生产和销售相关产品。其次,游戏外设制造商所接收的订单通常较为分散,涉及众多细分品类,而行业下游客户的个性化需求差异显著,导致同一企业难以全面满足不同厂商对多样化产品的需求。受限于前述条件,各类终端产品制造商聚焦于各自的生产领域,市场上尚未出现具有行业垄断地位的企业。目前,我国游戏外设行业以小型企业为主,面对市场竞争的日益激烈,加之人工成本上升、供应链管理难度增加等问题,那些在专业领域研发能力不足、规模较小的企业将难以有效掌控生产成本。在这样的市场环境下,优胜劣汰的竞争机制将愈发明显,行业的集中度也将随之提升。

本篇文章源自智研产业百科网站,如需深入了解行业资讯或享受个性化服务,请访问智研咨询进行搜索和查阅。
智研产业百科由智研咨询打造,是一款专注于产业研究的信息工具平台。该平台旨在为您提供全面的、百科性质的产业信息查询服务。智研咨询坚持通过信息推动产业进步的企业理念,不断优化和扩充其方法论,借助产业百科平台增强信息价值,并持续助力行业发展和企业投资决策。游戏外设产业百科充当了一站式系统化研究工具的角色,对游戏外设产业的相关知识信息进行了全面汇总。它不仅囊括了游戏外设产业的定义、分类、政策、产业链、竞争格局和趋势等内容,还借助信息技术构建了智能互链的行业知识图谱。这一图谱为行业研究人士以及相关投资者提供了深入的分析视角和详尽的信息资源。
智研咨询秉承“以信息推动产业进步,助力企业投资决策”的品牌宗旨。公司专注于向企业客户供应高质量的产业咨询服务,服务内容涵盖精心制作的行业研究报告、定制化服务、每月专题分析、可行性研究报告、商业策划书以及产业规划等多种形式。提供各类定期报告,包括周报、月报、季报和年报,内容广泛,涉及政策跟踪、企业最新动向、行业数据统计、产品价格波动、投资融资概览、市场潜在机遇与风险评估等。